上一篇 下一篇 分享链接 返回 返回顶部

《承包鱼塘需备案流程详解:步骤、材料、注意事项》

发布人:烟火云官方客服 发布时间:2小时前 阅读量:1

承包鱼塘需要备案吗——深入解读相关政策与流程

一、引言

在农业发展和土地经营中,鱼塘的承包是一个重要环节。但很多人在承包鱼塘时,会有一个共同的疑问:承包鱼塘需要备案吗?本文将围绕这一主题,深入解读相关政策与流程,为您答疑解惑。

承包鱼塘需要备案吗

二、承包鱼塘是否需要备案

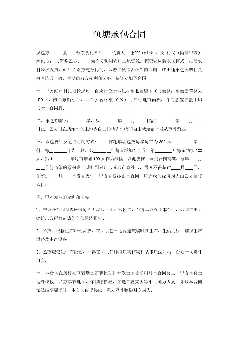
根据《中华人民共和国农村土地承包法》及相关法规,承包鱼塘是需要备案的。备案的目的是为了规范农村土地流转行为,保护双方当事人的合法权益。备案流程因地区而异,但通常包括提交申请材料、填写申请表、审核等环节。

承包鱼塘需要备案吗

三、备案的具体流程与材料

1. 备案流程

  1. 提出申请:承包方需向当地农村土地承包管理部门提出申请。
  2. 提交材料:提交相关证明材料,如身份证、承包合同等。
  3. 填写申请表:按照要求填写备案申请表。
  4. 审核:相关部门对提交的材料进行审核。
  5. 备案完成:审核通过后,完成备案手续,领取备案证书。

2. 所需材料

  1. 个人身份证:证明个人身份。
  2. 承包合同:提供与发包方签订的承包合同。
  3. 土地使用证明:如土地权属证明、土地流转证明等。
  4. 其他材料:根据当地政策,可能还需要提供其他相关材料。

四、备案的重要性与注意事项

1. 备案的重要性

  • 法律保障:备案后,承包关系受到法律保护,减少纠纷风险。
  • 规范经营:备案过程能规范承包方的经营行为,促进可持续发展。
  • 便于管理:有利于政府相关部门对农村土地进行统一管理。

2. 注意事项

  • 及时备案:承包方需及时完成备案手续,避免法律风险。
  • 材料真实:提交的材料必须真实有效,否则可能影响备案进程。
  • 遵守法规:在承包经营过程中,遵守相关法律法规,确保合法经营。

五、各地区政策差异与咨询渠道

由于各地区政策可能存在差异,建议承包方在备案前,先了解当地的具体政策和流程。咨询渠道包括当地农村土地承包管理部门、乡镇政府、村委会等。

承包鱼塘需要备案吗

六、总结与建议

总体来说,承包鱼塘是需要备案的。这不仅是对法律要求的遵守,也是对自身权益的保障。建议承包方在承包前详细了解相关政策与流程,确保承包过程的合法合规。在备案过程中,如遇问题,可及时咨询相关部门,确保备案的顺利进行。通过本文的介绍,希望能为承包鱼塘的朋友们提供一些参考和帮助。

云服务器部署与选型相关实践参考
目录结构
全文
QQ通知群 QQ通知群
微信公众号 微信公众号
电子邮箱: service@yanhuoidc.com