上一篇 下一篇 分享链接 返回 返回顶部

所得税特殊重组是否需要备案?详细解读税务规定与操作流程

发布人:烟火云官方客服 发布时间:2025-10-29 12:20 阅读量:196
Yanhuo IDC

所得税特殊重组是否需要备案?这是一个税务工作中的常见问题。对于这个问题,我们可以从以下几个方面来解答。

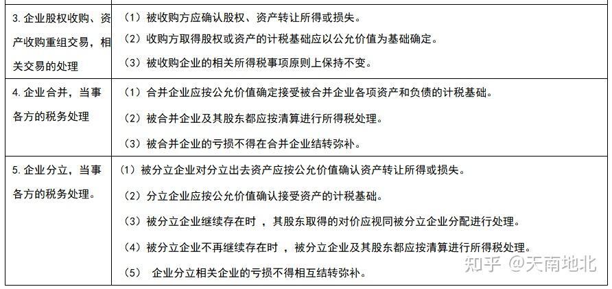
所得税特殊重组还需要备案吗

一、所得税特殊重组概述

所得税特殊重组还需要备案吗

所得税特殊重组是指在特定条件下,企业按照税法规定进行的重组行为,其目的是优化资源配置、提高经济效益和社会效益。在这个过程中,企业可以享受到一些税收优惠政策。但是否需要备案则要根据具体的情况和规定来确定。

所得税特殊重组还需要备案吗

二、备案要求

关于所得税特殊重组是否需要备案的问题,答案取决于当地的税务政策和规定。在某些地区,企业在进行特殊重组时需要向税务部门备案,以便税务部门对企业的重组行为进行监督和管理。但在另一些地区,可能不需要备案,只需按照税法规定进行相应的税务处理即可。因此,企业在实际操作前,应该仔细研究当地的税务政策和规定,以确定是否需要备案。同时,为了确保合规性,建议企业在遇到不明确的情况时咨询税务专业人士或当地税务部门。

三、备案流程与注意事项

如果企业需要备案,那么备案流程通常包括提交相关材料、填写申请表等步骤。在备案过程中,企业应注意提交材料的准确性和完整性,以免影响备案进程或引发其他问题。此外,企业还应关注备案的时间限制和要求,确保在规定的时间内完成备案工作。

四、总结与建议

总的来说,所得税特殊重组是否需要备案取决于当地的税务政策和规定。企业在实际操作前,应仔细研究相关政策和规定,确保合规性。同时,建议企业在遇到不明确的情况时咨询税务专业人士或当地税务部门。只有这样,企业才能确保自身的权益得到保障,避免不必要的风险和问题。

高速稳定云服务器9.9元起
目录结构
全文
QQ通知群 QQ通知群
微信公众号 微信公众号
电子邮箱: service@yanhuoidc.com