上一篇 下一篇 分享链接 返回 返回顶部

“大型施工机械备案流程详解:从准备到完成,一文全解析”

发布人:烟火云官方客服 发布时间:2025-10-27 20:30 阅读量:363
Yanhuo IDC

大型施工机械备案手续详解

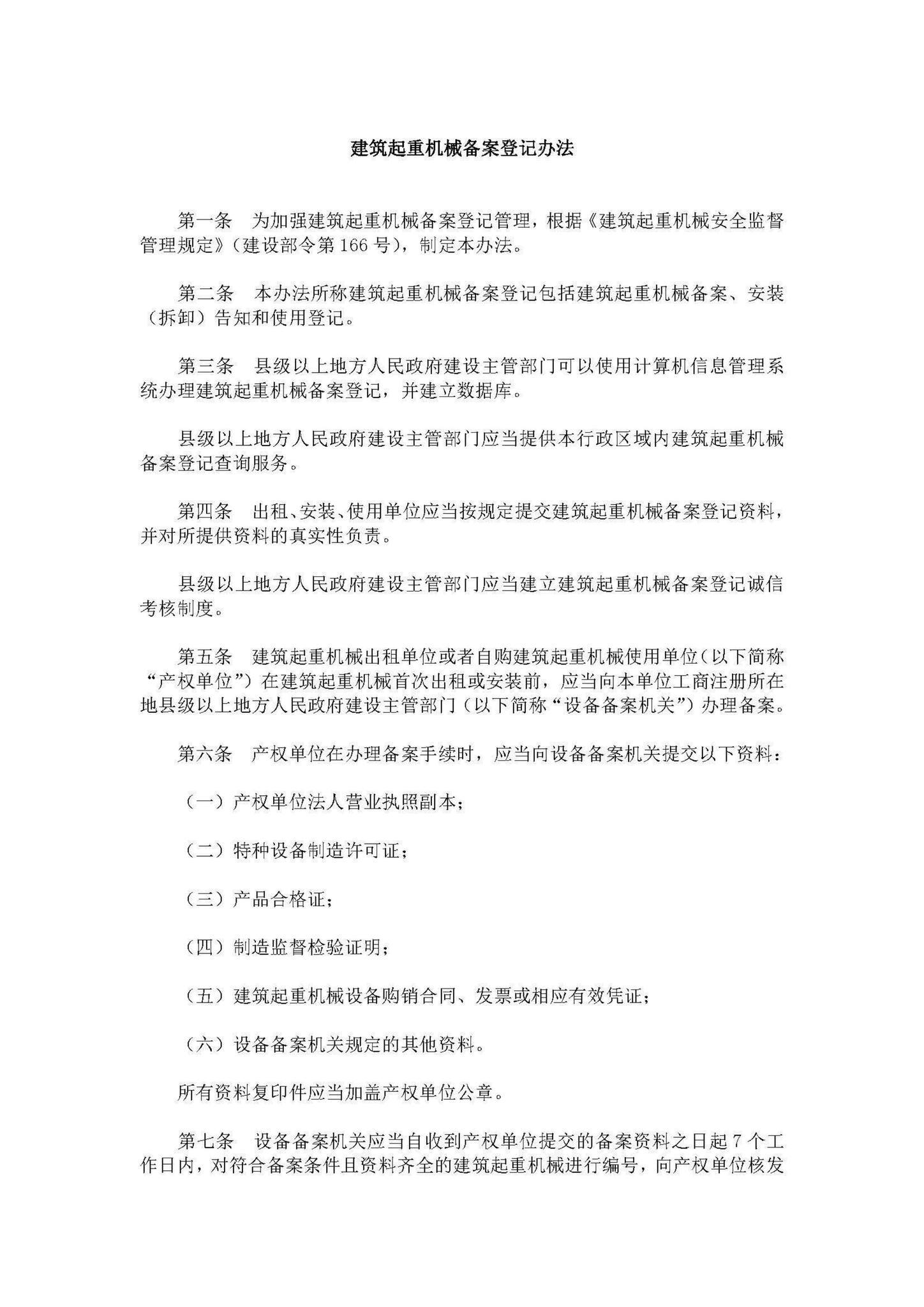
大型施工机械在投入运营之前,需进行备案手续,确保机械设备的安全与合规。本文将详细介绍大型施工机械的备案手续过程及其注意事项。

大型施工机械备案手续

一、备案前的准备

备案前,需准备相关材料,包括但不限于:机械设备的购买发票、产品合格证、技术规格参数、安全性能检测合格证明等。此外,还需了解当地的备案政策与规定。

大型施工机械备案手续

二、备案流程

  1. 提交材料:将准备好的相关材料提交至当地建设部门或机械设备管理部门。
  2. 审核:相关部门收到材料后,将对材料的真实性和完整性进行审核。
  3. 现场核查:审核通过后,相关部门将安排工作人员对机械设备进行现场核查,确保机械设备符合相关规定。
  4. 备案登记:核查无误后,进行备案登记,发放备案证书。

三、注意事项

  1. 材料真实:提交的所有材料必须真实有效,不得伪造。
  2. 遵守规定:备案过程中,需严格遵守当地的相关规定和政策。
  3. 及时更新:若机械设备的资料发生变更,如技术升级、更换等,需及时更新备案信息。
  4. 定期检验:机械设备需定期进行安全性能检测,确保设备运行安全。

四、常见问题解答

  1. 问:备案需要多长时间?
    答:具体时间因地区而异,建议提前咨询当地相关部门。
  2. 问:如果材料不齐全怎么办?
    答:需补充完整材料后再次提交。
  3. 问:备案费用是多少?
    答:费用因地区和设备类型而异,建议咨询当地相关部门了解具体费用。

总之,大型施工机械备案手续是确保机械设备合规投入运营的重要环节。在备案过程中,需准备充分,遵守规定,确保手续顺利完成。

大型施工机械备案手续高速稳定云服务器9.9元起
目录结构
全文
QQ通知群 QQ通知群
微信公众号 微信公众号
电子邮箱: service@yanhuoidc.com