国网光伏备案启动流程详解:从申请到审核的全攻略
                                            
                                            发布时间:2025-03-02 14:00
                                                                                        阅读量:265
                                                                                    
                                    国网光伏备案发起流程
一、引言
随着光伏产业的快速发展,越来越多的企业和个人开始投资光伏项目。为了确保光伏项目的合法性和规范性,国网光伏备案流程显得尤为重要。本文将详细介绍国网光伏备案的发起流程,帮助大家顺利完成备案工作。
二、备案前的准备工作
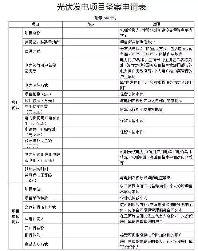
在准备发起光伏备案之前,需要完成以下准备工作:
- 获取项目批准文件:包括项目建议书、可行性研究报告等;
 - 编制备案材料:包括项目基本情况介绍、技术方案、市场前景等;
 - 确认备案单位:一般为项目投资者或建设单位。
 
三、国网光伏备案发起流程
- 登录国网光伏备案系统:根据项目所在地,访问相应的国网光伏备案系统网站;
 - 注册账号:如未注册,需先注册账号并获取备案权限;
 - 填写备案信息:根据系统提示,填写项目基本情况、投资者信息等相关内容;
 - 上传备案材料:将编制好的备案材料上传至系统;
 - 提交备案申请:确认信息无误后,正式提交备案申请;
 - 等待审核:备案申请提交后,相关部门将进行审核;
 - 审核结果反馈:审核通过后,系统将发送审核结果通知。
 
四、注意事项
- 备案信息需真实准确,不得虚报;
 - 备案材料需齐全,符合要求;
 - 在规定时间内完成备案,避免影响项目进展;
 - 如遇到问题,可咨询国网客服或相关部门。
 
五、总结
本文详细介绍了国网光伏备案的发起流程,希望能为光伏投资者提供帮助。在备案过程中,需严格遵守相关规定,确保项目的合法性和规范性。如有任何疑问,建议及时咨询相关部门。